投诉及申诉
客户门户
SQA全球网站
ENGLISH
我们的服务
AS 9100 认证
IATF 16949 认证
ISO 9001 认证
ISO 13485 认证
ISO 14001 认证
ISO 45001 认证
供应链改进方案
其他审核服务
认证审核转入
世安新闻
培训
资源
明星企业案例
论坛
获证公司
常见问题
术语和定义
认证公开文件
关于我们
公司简介
专家团队
资质荣誉
认证步骤
联系我们
招聘
报价申请
其他
投诉及申诉
客户门户
400-928-2677
首页
我们的服务
AS 9100 认证
IATF 16949 认证
ISO 9001 认证
ISO 13485 认证
ISO 14001 认证
ISO 45001 认证
供应链改进方案
其他审核服务
认证审核转入
世安新闻
培训
资源
明星企业案例
论坛
获证公司
常见问题
术语和定义
认证公开文件
关于我们
公司简介
专家团队
资质荣誉
认证步骤
联系我们
招聘
报价申请
其他
投诉及申诉
客户门户
投诉及上诉
客户门户
SQA全球网站
ENGLISH
主页
>
资源
> 论坛
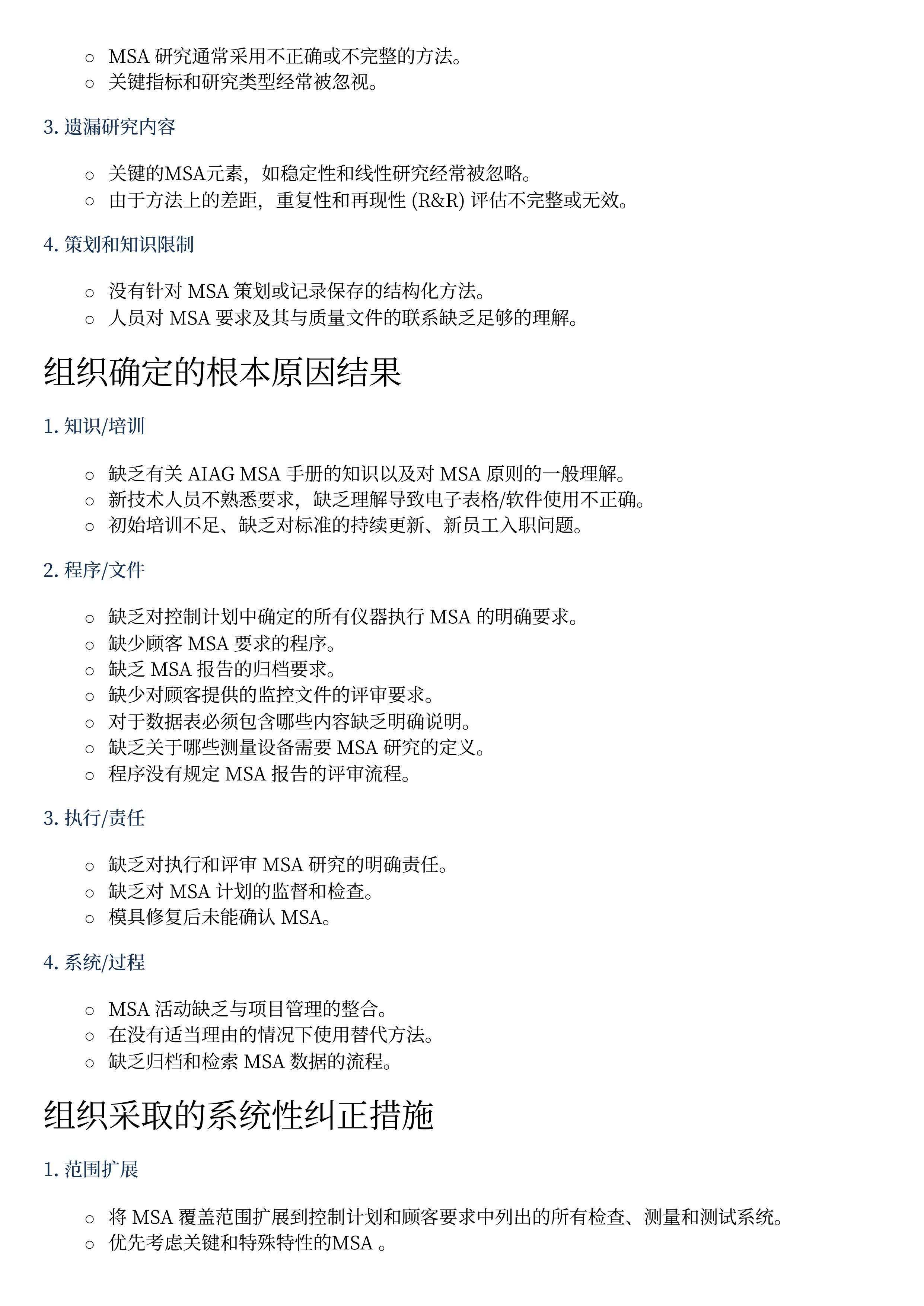
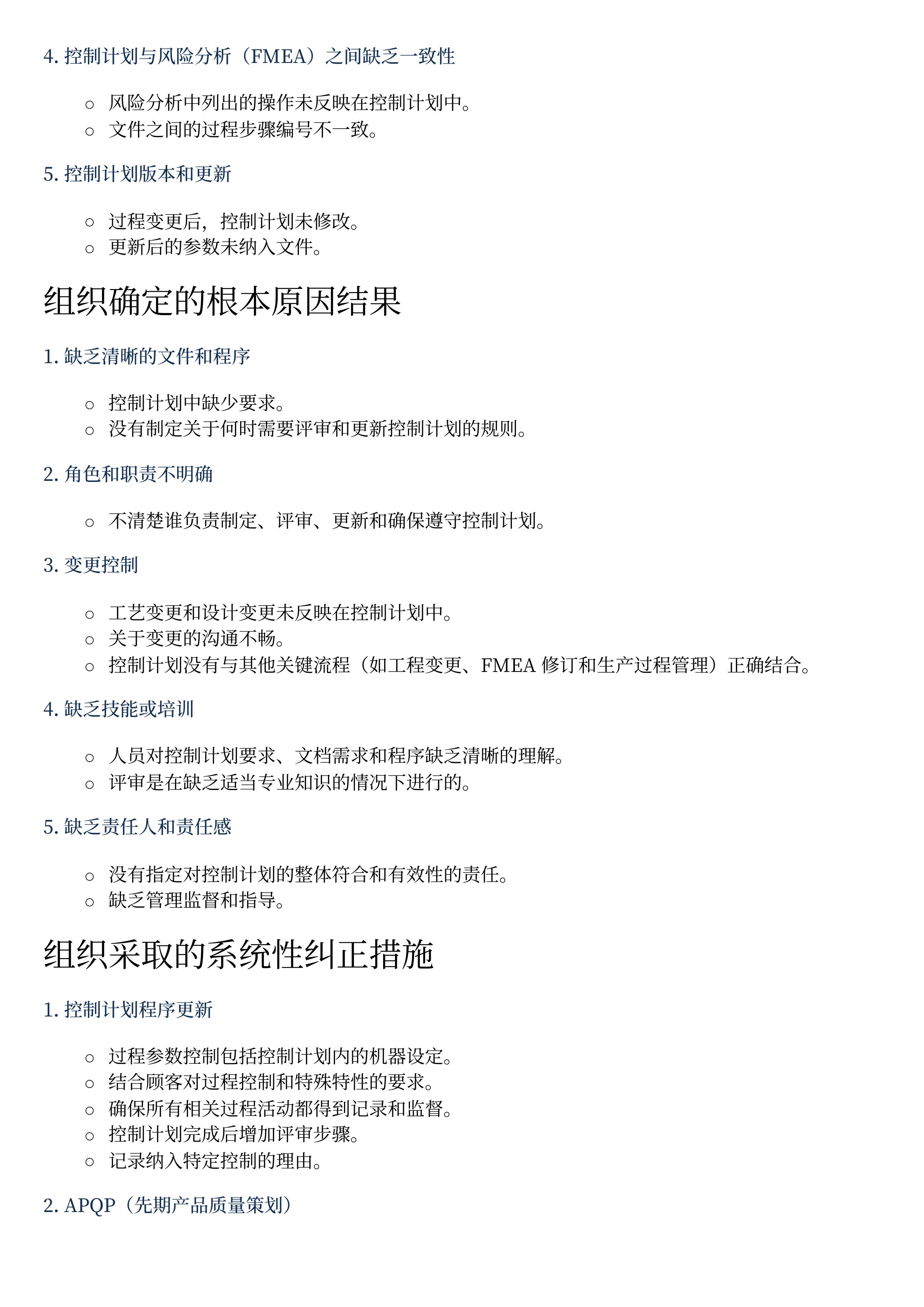
TOP 5 Major NCs From IAOB (2)
2025-12-19
上一篇:IATF16949是如何审核的?仅供参考
下一篇:TOP 5 Major NCs From IAOB (1)
返回
在线咨询
咨询电话
400-928-2677
公众号
Smithers世安认证
服务项目
我们的服务
AS 9100 认证
IATF 16949 认证
ISO 9001 认证
ISO 13485 认证
ISO 14001 认证
ISO 45001 认证
供应链改进方案
其他审核服务
认证审核转入
返回顶部